1  Departamento de Química.

2  Departamento de Matemática.

Aguinaldo Robinson de Souza1
Leonardo Paulovich2 e  Mauri Cunha do Nascimento2
UNESP, Bauru, SP.

Uma questão que se discute rotineiramente trata do comportamento do gráfico da função quadrática  ,  com  a, b, c IR  e  ,  quando se varia um dos coeficientes.

Neste artigo pretende-se, com o auxílio do computador, observar o comportamento dos vértices das famílias de parábolas obtidas quando são fixados dois dos coeficientes  a,  b  ou  c,  e variando-se o terceiro. Para observar esse comportamento, utilizou-se o software Winplot, disponível na Internet. O uso do computador, que possibilita traçar rapidamente os gráficos, permite inferir o que acontece com os vértices das parábolas da família. Em seguida, procura-se demonstrar algebricamente as propriedades observadas. Abre-se, assim, uma nova perspectiva: a de observar inicialmente propriedades via computador para, posteriormente, buscar-se as demonstrações.

 

I.   Comportamento dos vértices das parábolas de uma família dada por
     y = ax2 + bx + c , variando o termo c, mantendo a e b constantes

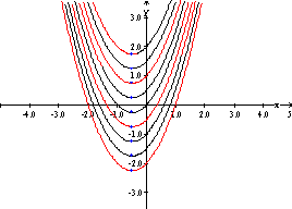
Para elaborar os gráficos no Winplot, tomou-se o caso particular da família de parábolas dada pela equação  . Observa-se na figura a seguir que os vértices das parábolas sugerem uma reta paralela ao eixo  Oy.

De fato, o vértice    da    parábola de  equação  tem coordenadas:

e as abcissas    são constantes.

Logo, os vértices estão sobre a reta paralela ao eixo  Oy  cuja equação é  . Reciprocamente, cada ponto    da reta    é vértice de uma parábola

No caso da família de  equação  , a reta tem equação  observado na figura ao lado.

 

II.   Comportamento dos vértices das parábolas de uma família dada por 
      y = ax2 + bx + c
,  variando o termo b, mantendo a e c  constantes

Para elaborar os gráficos no Winplot, tomou-se o caso particular da família de parábolas dada pela equação  .  Alguns gráficos obtidos variando-se  b  estão na figura a seguir.

Os vértices das parábolas sugerem uma outra parábola com a concavidade contrária às concavidades das parábolas da família dada. De fato, considerando-se as expressões para as coordenadas dos vértices dadas em (1) e substituindo, na expressão de , b

Logo, o lugar geométrico dos vértices das parábolas obtidas, fixados  a  e  c,  variando  b,  é uma parábola de equação  . Neste caso também temos que cada ponto    da parábola de equação    é vértice da parábola  ,  para  .

  Na figura ao lado, tem-se a família dada por    na qual o lugar geométrico dos vértices é a parábola de equação .

 

III.  Comportamento dos vértices das parábolas de uma família dada por 
       y = ax2 + bx + c
  variando o termo a, mantendo b e c constantes

Para elaborar os gráficos no Winplot, tomou-se o caso particular da família de parábolas dada pela equação

,  cujos gráficos estão dados na figura ao lado. Observa-se que os vértices das parábolas sugerem uma reta.


De fato, consideremos o vértice    da parábola de equação  :


 vértices das parábolas da família    é o ponto  .

No caso da família    têm-se os gráficos da figura ao lado.

Caso 2: Se    tem-se    e obtém-se    e substituindo-se na expressão vértice da parábola  ,  para  . 

Na figura ao lado, têm-se os gráficos da família  ,  para a qual os vértices das parábolas estão sobre a reta de

 

Referências bibliográficas

[1]  Valente, J. A. Computadores e conhecimento. Repensando a Educação. 2a edição. UNICAMP, 1998.

[2]  Moraes, M. C. O paradigma educacional emergente. Papirus, 1997.

[3]  http:/www.exeter.edu/~rparris